Thời báo Tân Đường Nhân ngày 07/11/2025 đưa tin: Đế chế kinh doanh Evergrande (Hằng Đại), gã khổng lồ bất động sản Trung Quốc, ầm ầm sụp đổ. Không chỉ Hứa Gia Ấn (Xu Jiayin) phải vào tù và các giám đốc điều hành cấp cao của Evergrande bị truy đòi nợ trên toàn cầu, mà còn có một số lượng lớn các doanh nghiệp và “đại lão” có nghiệp vụ gắn bó sâu sắc với Evergrande bị kéo theo và phá sản. Đại lão ngành xây dựng Hoàng Dụ Huy là một ví dụ điển hình, gia sản của ông ta gần đây đã bị khoắng sạch hoàn toàn, và bản thân ông ta cũng bị tòa án “treo thưởng giá trên trời”.
Gần đây, một thông báo treo thưởng cho người tố cáo với mức thưởng cao nhất lên tới 25.35 triệu NDT (nhân dân tệ) do Tòa án Trung cấp thành phố Thanh Đảo ban hành, đã đẩy gã khổng lồ ngành xây dựng Trung Quốc “Công ty Cổ phần Tam Kiến Nam Thông Giang Tô” cùng với chủ tịch Hoàng Dụ Huy và một nhóm giám đốc điều hành cấp cao ra trước ánh đèn của giới truyền thông.

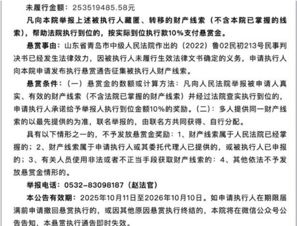
Thông báo của Tòa án Trung cấp Thanh Đảo cho biết, bản án dân sự số (2022) Lỗ 02 Dân Sơ 213 do tòa án này đưa ra đã có hiệu lực, nhưng những người bị thi hành án như Hoàng Dụ Huy đã không thực hiện nghĩa vụ được xác định trong văn bản pháp lý có hiệu lực, số tiền chưa thi hành lên tới 253.5 triệu NDT. Do đó, tòa án quyết định treo thưởng để công khai thu thập manh mối tài sản của những người bị thi hành án từ xã hội. Bất kỳ ai báo cáo manh mối về tài sản bị che giấu, tẩu tán của người bị thi hành án cho Tòa án Trung cấp Thanh Đảo và giúp tòa án thi hành án thành công, tòa án sẽ trả tiền thưởng bằng 10% số tiền thi hành án thực tế. Theo tính toán này, tiền thưởng cao nhất có thể lên tới 25 triệu NDT. Theo thông báo này, một loạt các giám đốc điều hành cấp cao của Nam Thông Tam Kiến như chủ tịch, phó chủ tịch, giám đốc, giám sát viên đều nằm trong danh sách bị treo thưởng.

Tài liệu cho thấy: Nam Thông Tam Kiến rất nổi tiếng trong ngành xây dựng Trung Quốc, đã từng xây dựng các địa danh nổi tiếng như Tháp Truyền hình Minh Châu Phương Đông, Trung tâm Tài chính Toàn cầu Thượng Hải, Tháp Thượng Hải, Nhà ga T3 Sân bay Thủ đô… Vào thời kỳ đỉnh cao, doanh thu hàng năm của công ty từng vượt 100 tỷ NDT. Tuy nhiên, hiện tại, trên sổ sách công khai của Nam Thông Tam Kiến đã không còn tiền để tòa án thi hành án.
Một thông báo do Sở Giao dịch Chứng khoán Thượng Hải công bố vào tháng 7 năm nay cho thấy, tính đến cuối tháng 12 năm 2023, nhà phát hành đã không thể trả đúng hạn 81 khoản nợ bao gồm vay ngân hàng, trái phiếu đô la Mỹ ở nước ngoài, và các khoản vay từ các tổ chức tài chính phi ngân hàng, với tổng số tiền lên tới 6.366 tỷ NDT. Trong khi đó, báo cáo tài chính nửa đầu năm nay của Nam Thông Tam Kiến cho thấy, tính đến cuối tháng 6 năm nay, tài sản ròng của công ty là -261 triệu NDT.
Theo dữ liệu từ Tianyancha (Tra Mắt Trời), Nam Thông Tam Kiến hiện có 422 hồ sơ là người bị thi hành án mất uy tín, với số tiền khoảng 1.063 tỷ NDT; cá nhân chủ tịch Hoàng Dụ Huy có 6 hồ sơ bị thi hành án, với số tiền lên tới 581 triệu NDT, và đang phải chịu tới 222 lệnh hạn chế tiêu dùng.
Vào ngày 09/10 năm nay, tài sản đáng giá cuối cùng thuộc sở hữu của Hoàng Dụ Huy – toàn bộ cổ phần của Công ty Cổ phần Kim loại Tinh Nghệ Quảng Đông (Guangdong Jingyi Metal) do Nam Thông Tam Kiến nắm giữ – đã bị bán đấu giá công khai trên nền tảng đấu giá tư pháp của JD.com (Kinh Đông), và cuối cùng đã thuộc về một công ty thuộc sở hữu nhà nước ở Mi Sơn, Tứ Xuyên với giá 1.086 tỷ NDT. Đến lúc này, gia sản của Hoàng Dụ Huy đã bị khoắng sạch hoàn toàn.
Là một gã khổng lồ từng đứng đầu ngành xây dựng, tại sao Nam Thông Tam Kiến lại rơi vào tình cảnh trở thành “lão lại” (con nợ chây ì)? Dư luận bên ngoài nhất trí cho rằng, sự phát triển thần tốc và suy tàn nhanh chóng của Nam Thông Tam Kiến trong những năm gần đây có liên quan mật thiết đến Tập đoàn Evergrande của Hứa Gia Ấn.
Theo thông tin công khai, Nam Thông Tam Kiến ban đầu là một đơn vị quốc doanh ở Giang Tô, sau khi cải cách vào năm 2004 thì trở thành công ty cổ phần, hoạt động kinh doanh chính là phát triển bất động sản và thi công xây dựng. Năm 2013, Tổng giám đốc Hoàng Dụ Huy đã đưa Nam Thông Tam Kiến lọt vào “vòng tròn bạn bè đối tác chiến lược” của Evergrande, và nhanh chóng gắn bó sâu sắc về mặt nghiệp vụ với Evergrande.
Tuy nhiên, thời kỳ tốt đẹp không kéo dài bao lâu, bắt đầu từ năm 2019, vấn đề căng thẳng dòng tiền của Evergrande ngày càng lộ rõ, liên tục tăng số tiền ứng vốn của các đối tác và kéo dài chu kỳ, đến cuối cùng ngay cả việc thanh toán bằng tiền mặt cũng không thể đảm bảo.
Vào tháng 9 năm 2021, vụ vỡ nợ thanh toán sản phẩm quản lý tài chính của Evergrande đã kích nổ bãi mìn nợ của tập đoàn này. Các đối tác không thể quy đổi thương phiếu của Evergrande lần lượt bị Evergrande kéo theo và đi đến phá sản. Nam Thông Tam Kiến, với tư cách là chủ nợ đơn lẻ lớn nhất của Evergrande, đã phải chịu đòn giáng đặc biệt nghiêm trọng. Năm 2022, Nam Thông Tam Kiến, vốn đã vỡ nợ, buộc phải tái cơ cấu nợ, bản thân Hoàng Dụ Huy cũng trở thành đối tượng bị tòa án ra lệnh cưỡng chế thi hành án.
Có rất nhiều công ty bị Evergrande kéo sụp đổ, ngoài “kẻ chịu thiệt” lớn nhất là Nam Thông Tam Kiến, còn có những cái tên nổi tiếng khác như Tập đoàn Xây dựng Hợp Phì (Hefei Construction), doanh nghiệp hàng đầu ngành xây dựng tỉnh An Huy; Kim Đường Lang, doanh nghiệp hàng đầu ngành trang trí; và Văn Khoa Viên Lâm, một trong mười doanh nghiệp hàng đầu về cảnh quan đô thị Trung Quốc.
Ngoài ra, sau khi Evergrande vỡ nợ, tập đoàn này đã để lại tổng cộng khoảng 1.62 triệu căn nhà dang dở (nhà “nát đuôi”) trên khắp cả nước. Hơn 6 triệu người mua nhà không chỉ mất trắng tiền mua nhà và không có nhà để ở, mà còn phải đối mặt với áp lực cuộc sống rất lớn khi buộc phải tiếp tục trả các khoản vay thế chấp ngân hàng.
Dưới tin tức về việc Hoàng Dụ Huy bị “treo thưởng giá trên trời”, một số cư dân mạng Trung Quốc đã để lại bình luận chất vấn: “Tình huống này được hình thành như thế nào? Những ai đã được hưởng lợi? Và ai đã trở thành nạn nhân?”
Theo NTDTV